动态新闻 >> 正文
工程师国际互认“全球通行证”来啦!
日期:2025-04-27 11:13:45  发布人:jxea  浏览量:208

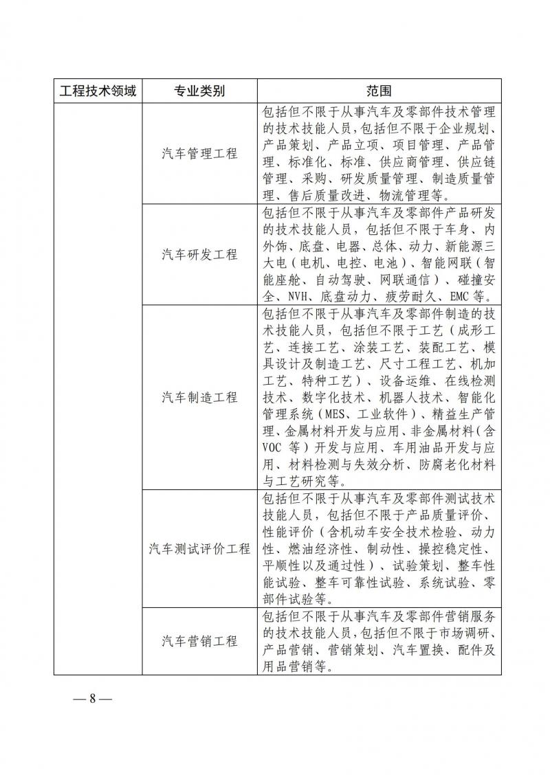
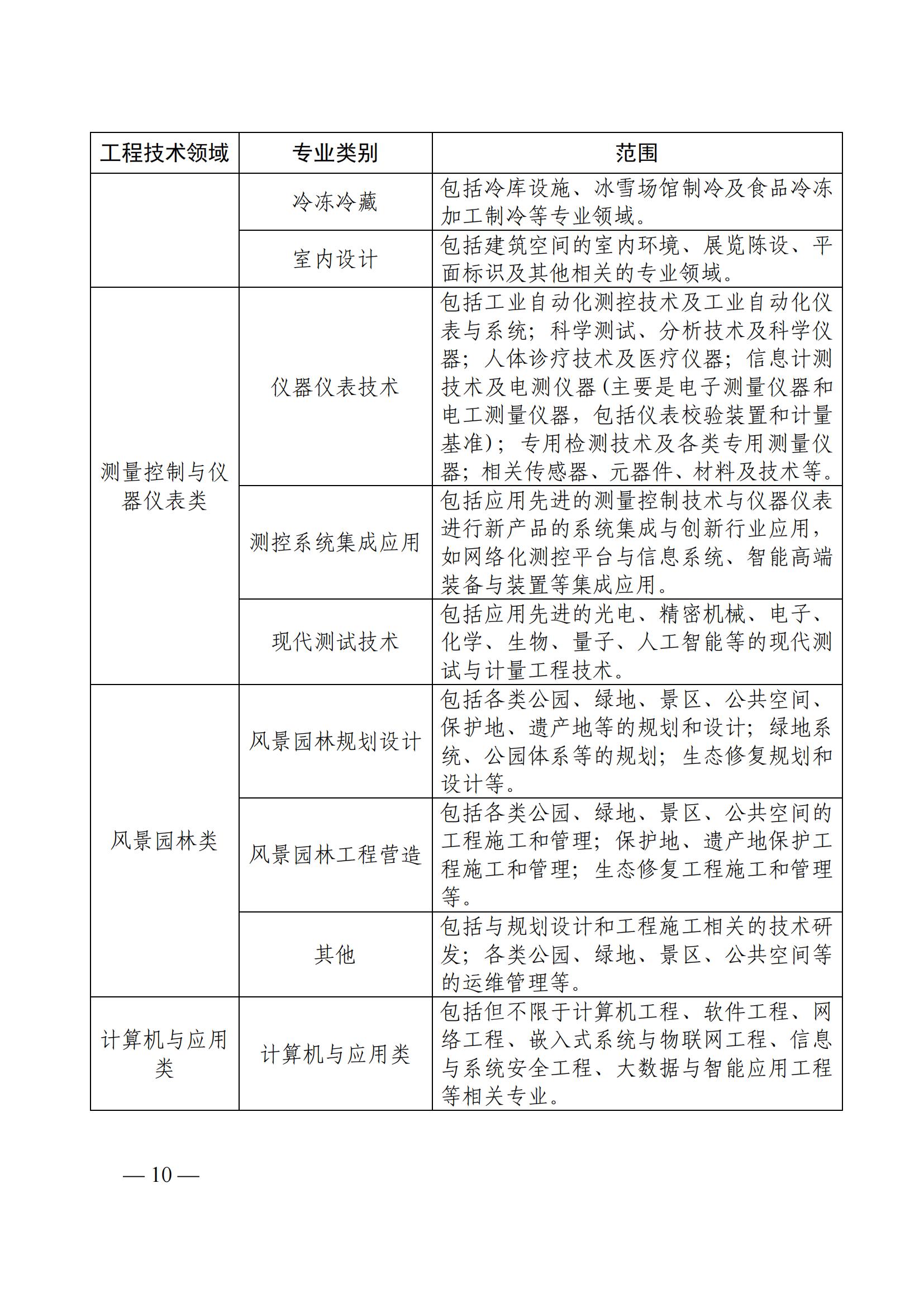
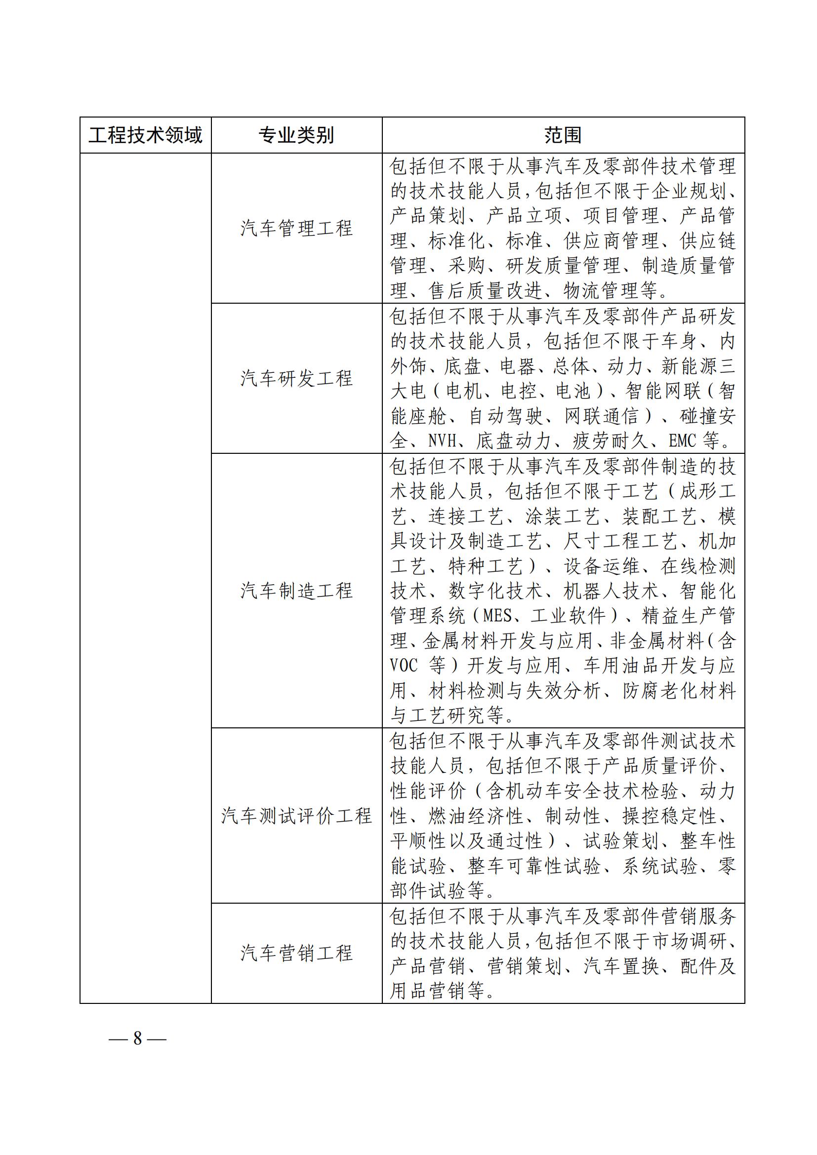
为推动解决我省企业“走出去”过程中遇到的工程师资格不被外国认可的问题,中国工程师联合体(以下简称联合体)拟重点面向“走出去”企业开展2025年工程能力评价、发展具备国际互认条件的工程会员,现组织开展工程能力评价推荐工作。

有关要求详见《通知》,如有需要请单位组织填好表发到邮箱:jxea@bjboku.com,由江西省工程师联合会统一向中国工程师联合体推荐。

联系人李晔琳:13521272286

中国工程师联合体关于推荐工程师参加2025年工程能力评价的通知_00.jpg中国工程师联合体关于推荐工程师参加2025年工程能力评价的通知_01.jpg中国工程师联合体关于推荐工程师参加2025年工程能力评价的通知_02.jpg

中国工程师联合体关于推荐工程师参加2025年工程能力评价的通知_03.jpg

 

中国工程师联合体关于推荐工程师参加2025年工程能力评价的通知_04.jpg

 

中国工程师联合体关于推荐工程师参加2025年工程能力评价的通知_05.jpg

 

中国工程师联合体关于推荐工程师参加2025年工程能力评价的通知_06.jpg

 

中国工程师联合体关于推荐工程师参加2025年工程能力评价的通知_07.jpg

 

中国工程师联合体关于推荐工程师参加2025年工程能力评价的通知_08.jpg中国工程师联合体关于推荐工程师参加2025年工程能力评价的通知_09.jpg

中国工程师联合体关于推荐工程师参加2025年工程能力评价的通知_10.jpg

 

中国工程师联合体关于推荐工程师参加2025年工程能力评价的通知_11.jpg

 

中国工程师联合体关于推荐工程师参加2025年工程能力评价的通知_12.jpg

 

中国工程师联合体关于推荐工程师参加2025年工程能力评价的通知_13.jpg

 

中国工程师联合体关于推荐工程师参加2025年工程能力评价的通知_14.jpg

 

中国工程师联合体关于推荐工程师参加2025年工程能力评价的通知_15.jpg

 

 

核发:jxea 点击数:208收藏本页